“网络开学”指南——给老师们准备的加餐

上篇文章出炉后,在网上出现了许多与我雷同的专家观点。我不知道是巧合还是抄袭,至少说明了我的立场还是有一定道理的~
如果您没看上篇文章,那么,这是一些要点:
  • 不能生搬硬套原有线下教学方法到线上教学中

  • 鼓励学生在有限条件下自主学习

  • 合理选择“网络开学”平台,避免技术陷阱

上篇的传送门:《【小橙原创】“网络开学”指南——教师/学校版
巧合的是,这其中有一个专家跟我的观点很相似,而且说实话,他写的比我精炼多了。也可以去看看他的文章:《张端鸿:疫情期间大学教学怎么办?
这份”加餐“是对线上教学活动注意事项的一些额外之言,是全国上下各老师用实践总结出来的痛点,加之以个人线上授课之经历而成的。

首先归纳出需特别关注的两个要素:
不是每一门课都适合开展直播(再次强调)
如这篇文章所述:《一股清流!中大中文系不开网课:在家上课,不如读书写作》,某些学科可以探索更好的学习模式,同时回归学习为学生的本质。这个要点上篇文章已有提及,就不重复了。
此图来源:北京大学教育学院(ID:pkugse)
一定要合理选择”网络开学“平台
上篇文章内有一份对全平台的分析图表,各位老师可以根据那份图标和注解来判断自己应该在哪个平台授课。需要提醒的是,网络授课可以同时录制整个课堂,方便学生进行回看——这反倒是线下教学中不太好实现的东西。
避免“封号”的风险
有些学科会涉及到某些敏感词和直播平台违禁内容。例如高中生物课讲到人体部分时,很容易被平台判断为“传播色情信息”,就被封号了。还有历史课、政治课,很容易讲到政治敏感的地方,容易被误杀。建议讲到这类内容时,可以采取适当屏蔽的措施,让学生理解了就可以了。如:不要把敏感信息打在屏幕上,因为现有平台限制于监管成本问题,并不会直接对语音内容做敏感性判断。
另外,如有老师以为直播的时候可以做出诸如吸烟的操作,劝您还是收一收吧......
图源相关报道


直播前的准备清单——避免讲了白讲的风险,或者浪费金钱
有老师是这样准备“网络授课”的...
还有更夸张的....
其实没必要这么复杂的..好吗?就算是专业的线上K12机构,也不会这样为了两个月大动干戈啊。所以,到底需要准备什么东西到线上授课中呢?
需准备的实物清单与对应解析
1、一条稳定的宽带上行带宽稳定大于4Mbps(一般20M的套餐,单独用来直播是足够的了),运营商选择电信/联通/移动均可
不要选择长城宽带、广电宽带(如深圳的天威视讯),这些运营商没有固定的网络出口,直播的稳定性难以保证。好比坐地铁和坐公交的区别,假定两个交通工具正常时间耗时一样,但是坐公交堵车的遭遇堵车带来的延时风险比坐地铁大得多。
有些宽带套餐(尤其是电信)的上行(上传)带宽过小,也不满足直播需求。上行带宽在直播中的意义,是把你的视频或者屏幕画面实时、高效的显示在学生客户端上,想想平时手机拍摄一个视频的大小,你应该就能明白,直播是对上行带宽的大小是有要求的。
测试上行带宽的方法很简单:
在直播机上操作——百度搜索测速网speedtest.cn
然后选择离你地理位置最近的测试点
测速后即可得到网络评价,如下图:
这里需要关注的是“上传”的量值。如果“上传”这一项达不到5mbps,意味着直播的过程很可能发生卡顿等意外事件。
“上传”速度不足的原因除了和办理的网络宽带套餐有关系外,使用无线网络的情况下更容易遇到这个问题。究其原因,是因为WiFi达到了性能瓶颈,需要更换WiFi(很多运营商送的路由器的性能真的很糟糕),或者使用有线网络。此图中测试的结果是在移动150M宽带下测出,实际宽带速度比这张图还快——因为用于测试的wifi的速度已经到达了瓶颈。
这是两款笔者认为稳定性、性能都可满足日常直播需要的wifi,价格也比较合适,可供有需要时参考:水星D191G/D19G,某东价格在120元左右;D19G型号现用于笔者某工作室主力wifi,30~40个设备同时在线都不会有明显卡顿。
还有一些“土垃圾”也可以考虑:Newifi3/K2P/K3,这三台路由笔者都实际使用过,相信一定是可以满足正常的网课直播需求的。
2、电脑
不要尝试用手机直播,手机的稳定性不如电脑高。我一直认为网课最需要的是稳定性,而不是花里胡哨的体验。
主力直播电脑配置参考:
笔记本——intel阵营:6代游戏本,或8代i5轻薄本,带独立显卡,至少8G内存。(笔记本带独显,可以把直播任务交给其它部件完成,改善直播的卡顿。)AMD阵营:搭载2017年发布的锐龙R5或以上系列CPU、8G内存的电脑,都可以满足要求。
台式机8代i3以上配置+8G内存,基本不存在问题,或者3代i5以上配置+8G内存均可。AMD锐龙系列CPU的电脑都可以满足直播要求,不是锐龙CPU,就满足不了。
3、摄像头、麦克风
这个我就不用多说了吧,摄像头没有什么购买的讲究,能用、能固定住就行了;麦克风因为是一天都要用,如果是买手持的那种会很累。

    这种最好不要买,只能手

    这些能放在桌子上的是可以的

    还有一种小蜜蜂用的麦克风,是戴在头上的,其实也可以

    另注:如果打算使用笔记本的麦克风,请戴耳机;如果打算用笔记本的外放,就不要用它的麦克风(另外接一个)。如果两个同时使用,大部分笔记本都会造成巨大的回音(反正正常就是不能一块用)。这里需要特别注意。

    4、数位板(备选)

    或者使用一台带压感的windows系统的平板电脑也可以(配专用笔),要有压感、可以在屏幕上面直接写画的,用于日常板书。入门板(200元以下)即可。当然,具体可以结合教师实际情况决定是否要购买,有些老师平时就是喜欢用键盘打字板书的。

5、用来看聊天信息的手机
总得有个屏幕能看到学生发的文字消息吧?毕竟学生不是无时无刻都可以直接连麦的(如果能的话,就乱套了)。

    (这个没有开麦克风的老师肯定没有屏幕可看到群里的消息...)

    或者有条件的可以给电脑准备第二块屏幕,专门用来放聊天窗口,及时看消息。

    其它常规上课都要用到的东西。比如讲义、纸、笔等等,按个人需要定。


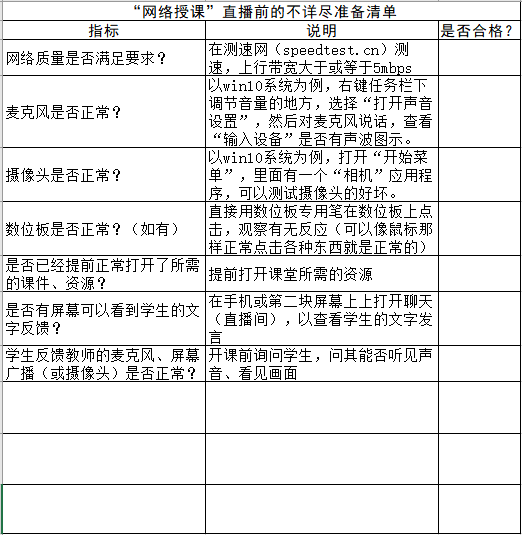
    最后,这是一份直播前的准备清单,适用于使用电脑直播的老师。建议每次直播前都按照清单自查一遍:


    我有“评论区”啦!
    现在我的公众号发布的文章,一般都会同步到我的博客中。鉴于我的博客有评论区,且不需要注册即可评论(需要本人审核才对外展示),所以击这篇文章左下角的“阅读原文”链接,就可以跳转到本文的评论区啦!快去试试吧~

本篇文章来源于微信公众号: 小橙酱的研究室