【创业邀请函】与我一起,用教育+改变世界!

近段时间,各大网课平台因故被迫上阵,招到了无数学生的差评。我们细读这些差评后发现,并不是平台做的不好才遭受差评。“只是因为学生无能反对学校强迫他们上课,钉钉之流就变成了挡箭牌。

我知道钉钉你的可怜之处,可是看看弹幕...

我们现在处于互联网时代,每个人获取信息的资格已经变得平等,这当然包括学生——因为不单纯了,所以有想法了,要去“骂钉钉”来发泄心中的怒火。具体来看,一部分学生是因为受到了过度垃圾信息而厌学;但也有相当一部分是看到了当代教育的弊端,为了实现个人目标而把“学习”放到一边——如B站大部分的UP主,以及时不时出现“少年创业狂”的那些新闻报道。

诚然,互联网对于学生是否利弊的争论一直在进行,但在即将踏入全面的5G互联时代前,我们更多看见的是传统教育理论者对于互联网的鄙视:显而易见的例子是,只有“考试优秀”的学生才配得上使用手机。手机是当代互联世界的最主要终端工具,如果强硬地让学生放弃与外界互联的机会,那么这些学生将真正的与时代落伍。

可是现实你也懂的。

当代教育的矛盾,在今年以前所未有的方式被世人所见:学生究竟为何而学?学生学习的动机到哪里去了?

当代大部分学生自身学习动机不强,缺乏正确的学习目标。(图源网络)

基于以上立场,如果用两句话来阐述我要做什么:

从人的本性出发,用先进的算法力量,生成适合个人的生涯发展方案;在此基础上,通过平台流量形成付费机制,以此获利。

本人深耕研究线上教育软件已有多年,自2015年来就在规划该项目,并在2019年进行了深入的筹备工作。随着创业时机的逐渐成熟(包括所在年级、学校环境、社会动向等),拟在这一次国家创新创业大赛中与世界分享想法,力图实现梦想。

我相信现有的这种教育模式,在你我可预见的未来里被互联的力量所颠覆。欢迎你加入到这场举世瞩目的创新之中!

本篇文章大纲

项目背景

开发路径(前期发展规划)

邀请函



项目背景

*部分内容于2019年5月撰写。

教育,是人类可持续发展的精神动力源泉。没有了教育,人与动物之间可能就没有什么区别了。由此可见,教育对于一个人乃至一个国家都是非常重要的。


【P1.目前的教育体系存在两大问题】

现如今,教育上出现了两个问题:阶级性和局限性。对于这两种问题造成的现象,我们想致力于通过科技手段(大数据+算法与人工智能),利用用户主动交互的方式,真正做到激发人的内在动力,使之学而有用,破除这两种问题对教育行业的不利影响。

接下来具体论述这两个问题,以说明我们是时候利用互联网工具来升级、优化教育的必然性。

首先讲到的,是局限性。这里举两例进行简单说明。

第一点,生涯类课程的内容与其它阶段的内容相脱节,最多也就是在本阶段的内容做了最优设计。

据北森测试网,中国大学学生就业杂志、新浪网联合进行的“大学生职业生涯规划”调查问卷显示,目前大学生缺乏职业规划是非常普遍的。近乎六成的大学生没有计划未来的发展和工作;许多大学生将职业规划与毕业前就业指导等同起来;甚至学生只有短期目标没有长远规划;有的学生对未来的就业方向模糊或是以金钱为价值观导向。恰恰是在校期间没有明确的职业规划,导致了大学生在就业过程中的盲目性,必然会对他们的职业发展产生负面影响。大学生的职业规划现状尚且如此,就不用去再看初高中教育阶段的现状了。

第二点,目前学生在学校内所学到基础阶段课程的方式并不合理。

我们现在已发现,目前早已有规定要求小学三年级之前不布置作业,可是,在小升初、中考、高考的一系列压力下,家长真的会发自内心的同意自己的孩子不在分数上做努力吗?恰好,努力的方式之一就是课后巩固,也就是做作业这件事情的本意。因此,禁止做作业这件事情上本身具有局限性,似乎并不是解决小学生负担过重的一个好办法,也割断了“做作业”这件事情在基础教育阶段上的关联性。

(这是马斯洛需求层次图的倒立。学生学习的目的,必定是为了实现自我超越——而不是为了单纯应付考试带来的“安全需要”)

接下来谈的是阶级性,就是过于限制、安排学生在某阶段中可以做的事情。

我在这里,必须先重申学生的概念,是指“虚心求教的人”。这意味着,哪怕是成人进入的工作阶段后,还在学习新知识的人,也是我在这里要讲到的“学生”。我于此写出两点现象进行简单的思考。

现象一:学生在高考前,至少不能让其在学校接触手机。

手机自从变得“智能”以来,便在这方面上代替了电脑的“地位”——以前没有智能手机的时候,各位能保证大家都天天热爱学习了吗?不,电脑的出现比手机出现早得多了。我还在读小学的时候,旁边就有不少黑网吧。当时我在的小学就常常发通知,让大家拒绝黑网吧这样的场所。尽管政府的打击非常严厉,可是黑网吧还是屡禁不绝。因此,我们不如问自己两个问题:电脑普及之前,我们能保证学校里的学生都是喜欢学习的吗?在恢复高考制度之前,就没有人想要学习了吗?答案是否定的。

因此,玩手机只是学生不喜欢学习的表象而已。然而我们知道,有相当一部分我们口中的“学霸”在上学期间也会偷带手机,也会打游戏,并非是一个无时无刻不在学习的那种学生。因为他们已经理解了手机作为工具的存在合理性,并理解了学习的重要性大于“玩手机”。我们明白,手机只是一种信息传递工具,将学生限于信息闭塞的高墙之内,既不符合新高考的导向,也不符合人性的需求。所以,在禁用手机这件事情上,我们可以看见发布这种规定的人,将学生的定义一定上变成了“复读机”,认为“复读机”不能出错,这很明显违背了教育的基本原理。

现象二:学生在高考前,不能做影响到学习的事情,例如各种课外竞赛活动等,如果学生确实很想参与,那么就强令其保持分数。

这是唯分数论的具体体现之一。到目前为止,没有一个省份的高考改革在真正意义上成功突破了“唯分数论”的错误思想。

萨提亚的冰山理论,揭示了一个人的“自我”就像一座冰山一样,我们能看到的只是表面很少的一部分——行为,而更大一部分的内在世界却藏在更深层次,不为人所见,恰如冰山。

如果我们把人的能力看作是一个冰山,那么最应重视的,是其冰山下的那部分。我们唯分数论的后果,就是使得学生只关注冰山上那部分“成绩”,忽视了冰山下(能力、素养、价值体系等)的重要性。当所谓高分考生考到大学,有些人因为下半部分不夯实,就倒下了;有些普通的学生因为不再关注冰山上面部分的培养工作,加之下半部分本来就很赢弱,冰山就融化了。只有在风中的强者,因其下半部分发展完善,便能愈来愈强,方可成就自我。

不过,因为冰山上半部分需要下面良好的支撑,所以普遍上分数高的学生综合能力强一些,而上半部分不强的学生,下半部分,按照现在的分数论是看不出来的。请问,马云是怎么出现的?这就是因为他下半部分做的够好!反观几乎一切高考中,所谓的逆袭者,就是迅速叠高了上层的冰山,而所谓的颓废者,是因为下面无法承受上面之重,他自然就不行了。

由以上可知,局限性和阶级性,是阻碍自我进步的两个关键因素。


【P2.高考来源于科举,是时候改变了】

我国传统的考试方法(科举制)与现代教育的关系甚为密切,自从有了科举以后,学校教育的目的发生了根本性的转变。科举既是一种选拔人才的考试制度,又是一种文官选拔的考试制度。在“学而优则仕”的古代社会,学校教育不得不为读书人应举服务,“科举考什么,学校就教什么,学生就学什么”,一切都跟着科举考试的指挥棒在走。学校教育从以培养人才为本位目的,日益沦落为科举考试的培训基地,一切为“中举”“及第”服务,科举成为教育的根本目的。这就是教育的“科举化”,这种科举化的教育就是一种古代的应试教育。现在基础教育的应试化表面上是由于科举考试的历史传统造成的,实际上则是源于自古以来对教育与考试的关系认识不清和中等教育目标的单一化。

在科举时代,人们对于教育的“科举化”问题虽然知其恶果,但不知其所以然,以为科举考试是罪魁祸首,从而最终放弃了科举和考试。放弃科举是历史的必然选择,但放弃考试则是一种错误的做法,“文革”十年放弃高考导致的结果就是最好的明证。[1]

西方在教育上首先走出了一步,解放人的思想,促进文化碰撞与传播,并以此提升了他们的经济发展水平。经济发展提上来了,意味着国家的话语权增强了,从前古中国那个自立于世界中心的时代已经逝去了。因此,既然我们不可能放弃考试,就要有所改变考试的内容。

现代的高考作为一种选拔人才的考试制度,较之其他的人才选拔制度自有其先进性,但是这项制度的得分内容来看,似乎将思维方式、观察能力等人本身等重要要素给忽略了,类似这样的试题为什么不能在高考中笔试作答呢?这样的障碍可能是仅仅依靠学校层面的制度创新也是无法解决的,必须在宏观层面上有解决这些问题的措施,也就是要形成一套更有利于评价人才方式的办法。我想,我们可以自下而上地优化人的心智行为,让机器去深入基层、千人千面的指导、教育,似乎有胜于“科举化”带来的后果。



【P3.信息化与教育之间,到底怎么走?】

德智体美劳,可能是关于教育中最重要的五个字。如今我们发现,目前我们所能做到的教育的考核更多的只是关注到了“智”这一层次上,难道其它的东西就不重要了吗?肯定是不对的。现在,我们来到了信息化时代,也在谈人工智能与大数据的应用问题。我们是时候以此制造出更好的工具赋能教育。

教育部提出了《教育信息化2.0行动计划的通知》,里面提到了教育信息化2.0是教育信息化发展到一定阶段的产物,我们可从三个维度来理解:一是时间维度的表象概念,将改革开放至今的教育信息化称为1.0时代,将开启新时代的教育信息化称为2.0时代。二是基于目标维度的内涵概念,教育信息化2.0是整个教育生态的重构,通过颠覆性地改变传统的教育模式和方法,最终致力于实现教育的现代化。三是基于教育变革维度的实践概念,包括探索基于信息技术的教学新模式、发展基于互联网的教育服务新模式、探索信息化时代的教育治理新模式等三个转变。

说人话?那么就是:1.0信息化建设一定取得了一定成绩,但为什么还未出现颠覆课堂的技术,其实还是未能形成颠覆课堂的教育技术,这里说的教育技术并不是教育的技术,应该是教育与技术,教师的教育学生的学还是在按照原有方式在沿袭,不过就是工具发生了变化,这一切都只是辅助性工具,把以前用的工具电子化,数字化。2.0就是把这些工具和日常的教学融合的更紧密了。

回头看我们发现,教育类的APP现在已经挺多的了,并且大家都比较集中在细分领域上面。但是,在2017年9月,中共中央办公厅和国务院办公厅联合印发《关于深化教育机制体制改革的意见》中指出:“营造健康的教育生态,大力宣传普及适合的教育才是最好的教育、全面发展、人人皆可成才、终身学习等科学教育理念。”[2]因此我们发现,目前存在的工具都还未能实现“颠覆性地改变传统的教育模式和方法”、“基于互联网的教育服务新模式”等国家在《教育信息化2.0行动计划的通知》提出的最新设想。

现在,教育1.0的代表作主要涉及在线直播大班教学、学习资料分享平台(学科网、菁优网等)、远程N对1私教的PGC模式、在线学习论坛等,这些事物确实是在国家提出教育信息化2.0通知之前就已经成形了,在各自细分领域的发展已经有所到达瓶颈。而教育2.0目前的代表作主要涉及在线搜题、在线智能解题(数学方面为多。最先进的,目前见到腾讯有推出自动更改英语作文的产品了)、所谓的智能教授(用固定素材+简单算法来生成在线课程激发学生学习兴趣),大家大多还在探索过程之中,不过还较为局限在服务基础教育内容的建设上,并没有从人之本性的角度出发来全方位设计个人的学习方案。

在此方面,我们相信对人的能力培养是会在教育信息化2.0行业中的一个全新起点,或者,我们想把我们要做的事,定位成“教育信息化2.0+”,因为我们不会只是在“把这些工具和日常的教学融合的更紧密”而已了,我们将开创我们所认为教育2.0的样子,具体内容在下文阐述。

本章节所引论文出处:           

[1]裴立志. 从荐举制与科举制看当代高考制度遇到的问题 [G632.474]

[2]雷朝滋. 教育信息化:从1.0走向2.0——新时代我国教育信息化发展的走向与思路 [G434]


【P4.我们为什么想做这个项目?】

本项目的负责人长期在线上教育社群中进行义务性的服务、工作,并且自己也是一个学生,因此对目前的教育信息化主要的产品产生了自己的看法,并略撰于前文。接下来我想要来讲讲目前相关主要产品中的问题。

目前的线上教育产品,主要有两种类型。一方面是做社区为主,从社区出发运营,例如Timing、以前的百度作业帮等;另一方面是纯学习工具,如学霸君、猿题库等等。总体来讲,目前后者在市场上的发展情况是最佳的。

这是因为,一方面是工具类的东西更加符合现实的学生使用环境(比较表现在学生的管理者是否认可工具本身),另一方面是因为社区运营从来都不是很好管理的东西。百度作业帮之所以目前阉割了社交功能,就是因为其监管出现了问题,导致社区内存在淫秽信息,直接被央视点名批评,然后就从此永远关闭了此功能。笔者之前也是在类似的APP中任有类似于贴吧吧主这样的职位,深知内容监管在没有机器介入下的困难性。

然而,社交的力量是很强大的,我们在现实生活中相互激励学习的行为,其实也可以应用到线上之中,不过不应该只是一个论坛这么简单。白岩松老师在谈到“德智体美劳”时,还说应该加上一个“惰”字,认为情商的培养对于学生来说也是重要的。用户之间的直接交流可以解决这个问题,但是现实中就很容易从学习变成闲聊,违背了初心。

有鉴于此,我们打算将“工具”与“社交”结合在一起,将“工具”放置在前,以能力培养为目的,打造出一个你前所未见的教育信息化2.0的APP。


开发路径


素质教育的重要性,已不言而喻。目前,几乎所有的教育类的APP还停留在服务基础学校教育的阶段,没有人真正用建模的方法分析一个人的综合素质发展情况,甚至因此给出综合评价,然后根据这个评价的细分内容指引人进行全面的发展,这可能适用于互联网时代的几乎每一个想要自我提升人。那么也就是说,我们的目标客户群体集中在85后到准备开始接受高中教育的在校学生之间,而并不是把自己限制在服务基础教育阶段,这样才能保证我们市场的广阔性和可持续发展能力。

这就是我们想做的事情。大数据、互联网、人工智能恰是本项目的运作基础,也是当代进行最佳创新实践的常用方法。

以下内容基于橙子本人前期研究所总结,具体发展路径的建设,我将使用用户体验的分析方法建立,因此以下内容仅供参考。

首先,“工具”的性质,应该是必须让用户第一次使用我们的APP就能感受到的内容。

我们将引导用户去做一个简单的测试,然后根据这个测试结果,通过我们的算法,给用户的综合素质发展情况进行打分。打分分为很多小项,将各小项结合在一起就变成了一个人的综合评价。我们的小项内容可能会有:知识储备、专业技能、个人认知、心理模式、价值观等等。这部分的算法建立,主要依据目前心理学上的主要研究成果进行研究开发。

——这里研究开发的具体步骤可能是:研读相关成果,确定算法中要考核的内容和各小之间的主次关系—>收集现实数据进行数据模型的建立—>大数据形成,成功的用算法(人工智能)的力量输出评价的具体数据。

其次,当这些小项数据展示在用户前时,我们将通过固定的文字(根据得到的分数,由算法决定显示哪些内容)来解析一个人的综合素质发展情况。然后,向用户提出我们可能的解决方案(一段文字)。接下来,将用户引导至对应的社群,在社群内进行交流。

——对应的社群的建立模式为:于知识的学习方面上,将该部分(知识能力)得分较差、适中的用户引导进一个对应的学习社群,然后由我们平台引入该部分得分极好、有意愿过来帮助他人的用户也同样进入一个社群。对得分极好的用户进行标记,平台引导得分较差的用户建立打卡(学习、记录)机制,然后由得分极好的用户进行监督。(平台引导得分较差的用户去打卡等操作,会有配套的学习工具给他们使用。如,番茄计时法、手机监督法等)。同时,平台也将提供学习资源。

于其他个人发展层次方面上,因为不好做判断,所以可以让用户在知识社群互动达到一定数量(指的是达到一定的活跃度或经验值,由回复、点赞数量等进行综合考量)后,让其可以在相关的社群发言。这部分的社群由我们(平台)进行引导热心用户进行运营,并且也会提供相关的资源。

后期,根据用户使用各类学习工具与在社群的活跃情况等信息,甚至考虑让用户允许接入其他第三方平台的学习动态信息,则我们的测试总分会随着用户的使用情况而不断发生变化。


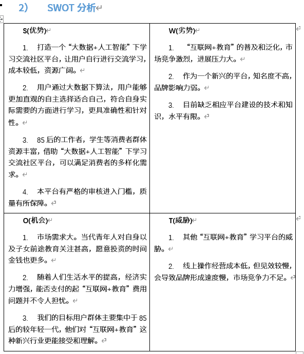
【SWOT分析】



邀请函


欢迎有志与我改变世界的你一同为了教育事业奋斗!


目前我近期的计划如下:

  1. 在4月底前通过用户体验学科的分析方法,归纳与验证目标用户(即学生)的真正需求,撰写相关报告,并为这些需求做原型方案。(原型方案更多包含了互动界面设计)

  2. 剩余时间将根据互联网+大赛进程进行安排,但我希望我们不只是为了比赛而聚在一起,我更期待我们可以一直以此奋斗下去!

  3. 互联网+大赛是一个很好的项目打磨契机。我将全力而行,也希望你可以为此同心协力,共同前行!

  • 在互联网+大赛校赛之前,参与我队伍的同学都可以在为此未来创建的公司中获得创始人股权

  • 目前本团队的人员分配以负责用户体验、项目管理方面为主,缺少会前后端开发的技术向的同学(我们的作品在商业发布前会以软件安装包demo呈现),以及大数据分析向的同学。如有这类同学加入我们的团队,一律优待!


有意参与,就立刻用微信扫描下方二维码进入前期准备群吧!如果我们就是天意之中相见的人,就没有什么理由阻挡我们共同前进了!



如果上方二维码失效,可以直接加我为好友(请备注来意)~



本篇文章来源于微信公众号: 小橙酱的研究室